平成31年度(令和元年度)の学校評価(児童・保護者アンケート調査)について
- 公開日
- 2020/03/05
- 更新日
- 2020/03/05
お知らせ1
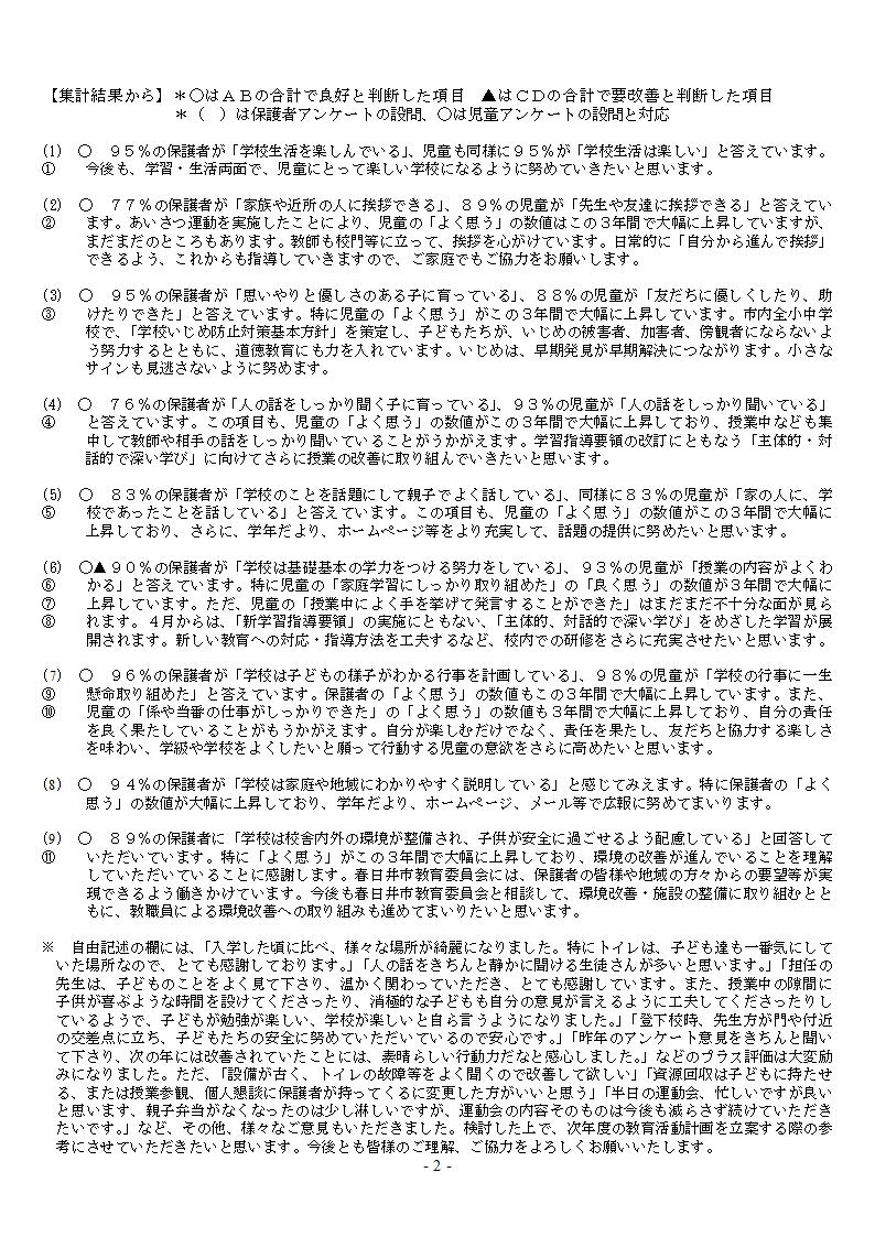
児童や保護者の皆様を対象に、1月に実施したアンケートの集計結果がまとまりましたので、ご報告いたします。児童数516名に対して425名の保護者からご回答をいただきました。児童一人ずつに回答をお願いしましたので、約82%にあたります。
保護者・児童アンケートともに、この3年間で、A(よく思う)の肯定的なポイントが大幅に上昇しています。特に児童の学校生活における「規律と秩序」に関する項目がアップしており、子ども達は落ち着いた学校生活を送っていることが伺えます。
今回のアンケート結果(学校評価)を元に、皆様から信頼される学校づくりにさらに努めてまいります。
下記の赤字の部分からアンケートの集計・まとめに入れます。
平成31年度(令和元年度)の学校評価(児童・保護者アンケート調査)について 1
平成31年度(令和元年度)の学校評価(児童・保護者アンケート調査)について 2
